:::
» 回首頁» 最新消息» 115年春節垃圾收運期程出爐,環境清潔月起跑,除舊佈新「馬」上行動迎新年 

115年春節垃圾收運期程出爐,環境清潔月起跑,除舊佈新「馬」上行動迎新年

  • 發布日期:2026/01/09 09:17
  • 承辦科室:廢棄物管理科
  • 聯絡人:蘇敬倫
農曆春節即將到來,宜蘭縣年終大掃除時間自即日起至115年2月15日(小年夜)止,環保局呼籲鄉親朋友趁著年前大掃除,與清潔隊員及環保志工夥伴們,共同清理家園除舊佈新「馬」上行動迎新年。鄉親最關心的春節垃圾清運時刻表也已出爐,環保局網站(http://www.ilepb.gov.tw/)最新消息及「宜蘭垃圾車」APP訊息公告,敬請鄉親多加利用。

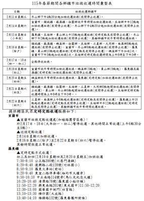
各鄉(鎮、市)公所115年春節期間垃圾收運時程彙整如下(詳如附表):
●小年夜(2月15日星期日):羅東鎮、五結鄉、員山鄉上午10點起收運垃圾(定時定點及夜間停止收運),冬山鄉下午2點起加班收運垃圾(夜間停止收運),其餘鄉鎮市依平常時間收運垃圾。
●除夕(2月16日星期一):頭城鎮、蘇澳鎮、礁溪鄉、壯圍鄉、五結鄉、三星鄉、大同鄉、南澳鄉8點起收運垃圾(夜間停止收運),宜蘭市、冬山鄉9點起收運垃圾(夜間停止收運),羅東鎮、員山鄉10點起收運垃圾(定時定點及夜間停止收運),礁溪鄉下午加收1次,宜蘭市下午3點起加收垃圾1次。五結鄉定時定點收運時間為上午8時至下午3時。
●農曆春節初一至初二(2月17日、18日):全縣停收垃圾
●初三(2月19日星期四):礁溪鄉(8點起)、員山鄉(9點起)、羅東鎮及蘇澳鎮(定時定點)加班收運垃圾(夜間停止收運)。宜蘭市依平常時間加班收運。
●初四(2月20日星期五):礁溪鄉依平常時間加班收運垃圾。羅東鎮(定時定點)加班收運垃圾(夜間停止收運)。
●初五(2月21日星期六):頭城鎮、蘇澳鎮、壯圍鄉、五結鄉、三星鄉、大同鄉8點起開始收運垃圾(夜間停止收運),員山鄉、冬山鄉9點起開始收運垃圾(夜間停止收運)。五結鄉定時定點收運時間為上午8時至下午3時。
●初六(2月22日星期日):三星鄉、南澳鄉上午8點起收運垃圾(定時定點及夜間停止收運),羅東鎮上午10點起收運垃圾(定時定點及夜間停止收運),五結鄉中午12點起收運垃圾(定時定點及夜間停止收運),其餘鄉鎮市依平常時間收運垃圾。
環保局表示,配合春節前大掃除,各公所受理巨大垃圾清運預約服務登記截止時間不一(詳如附表),鄉親可事先連絡當地公所清潔隊確認。另農曆春節停止收運垃圾期間,建議廚餘可先瀝乾,拿至冰箱存放以免產生臭異味,並請鄉親勿將垃圾堆置在戶外或路旁,環保局及各公所將不定時派員稽查取締,違規者依廢棄物清理法最高可處罰新臺幣6,000元罰鍰。也籲請鄉親配合各公所收運時間,將垃圾交付垃圾車清運,您我皆用心,環境保清新,維持乾淨居家環境,歡欣如意過好年。
  • 115年宜蘭縣春節垃圾收運時間彙整簡表1115年宜蘭縣春節垃圾收運時間彙整簡表1
  • 115年宜蘭縣春節垃圾收運時間彙整簡表2115年宜蘭縣春節垃圾收運時間彙整簡表2
  • 115年宜蘭縣春節垃圾收運時間彙整簡表3115年宜蘭縣春節垃圾收運時間彙整簡表3
  • 115年宜蘭縣春節垃圾收運時間彙整簡表4115年宜蘭縣春節垃圾收運時間彙整簡表4
  • 宜蘭市定點垃圾收運宜蘭市定點垃圾收運
  • 羅東鎮巨大垃圾收運羅東鎮巨大垃圾收運