移動到主要內容區
  • :::
  •  
  • 回首頁
  • |
  • 本局簡介
  • |
  • 網站導覽
  • |
  • 法規名詞
  • |
  • 訪客留言信箱
  • |
  • 員工業務網
  •  
  • :::環保業務
    • 水污染防治
    • 空氣污染防制
    • 土壤及地下水
    • 噪音防治
    • 廢棄物管理
    • 毒性化學物質
    • 環境衛生及用藥
    • 環境影響評估
    • 公害糾紛
    • 一般廢棄物處理
    • 資源回收
    • 再生家具
    • 環境教育
    • 綠色採購
    • 公廁管理
    • 環保夜市
  • 意見及留言
    • 訪客留言信箱
    • 環保業務FAQ
  • 線上申辦
    • 飲用水/地下水申請檢驗
    • 網路線上申辦
    • 申請表格下載
  • Open Data
  • 資訊公開
  • 環保法規
  • 環境資料庫
  • 訊息專區
    • 再生家俱販售
    • 最新消息
    • 本局新聞稿
    • 招標公告
    • 環保宣導影片
    • 簡報檔案下載
    • 宣導活動及連結
    • 公文附件下載
  • 計畫執行成果
  • 性別平等專區
  • 職業安全衛生專區
  • 政風專區
    • 反賄選宣導
    • 公職人員利益衝突迴避法專區
    • 防貪指引
    • 揭弊者保護專區
  • 相關連結
:::
» 回首頁» 最新消息» 115年春節垃圾收運期程出爐,環境清潔月起跑,除舊佈新「馬」上行動迎新年» 開啟照片 

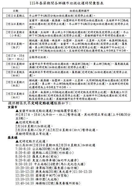
115年春節垃圾收運期程出爐,環境清潔月起跑,除舊佈新「馬」上行動迎新年

115年宜蘭縣春節垃圾收運時間彙整簡表3115年宜蘭縣春節垃圾收運時間彙整簡表3
:::      通過A無障礙網頁檢測      另開視窗:Valid CSS!

[隱私權及資訊安全政策宣告]    [宜蘭縣政府環境保護局網站著作權聲明]    [個人資料隱私權宣告]    [個資公告表]    [資料開放宣告]

另開視窗:宜蘭縣環保局facebook粉絲專頁 另開視窗:宜蘭縣環保局Instagram專業帳號

總機:(03)990-7755     本局報案專線:(03)990-7733 (24小時服務)     環境部報案專線:0800-066-666

本局地址:26841 宜蘭縣五結鄉利工二路100號   [本局Google地圖]

本局服務信箱:本局訪客留言

本局辦公服務時間:非國定假日 上午 08:00~12:00 下午 1:00~5:00

陳情報案及污染案件稽查服務時間:24小時全年無休

各科室承辦業務及電話分機:各科室承辦業務、電話分機及傳真電話一覽表    

本局統一編號:77010483

本局郵政劃撥:戶名:宜蘭縣政府環境保護局  帳號:15385223

本局機關編號:376420306I

本網站最佳螢幕解析度為1024*768dpi以上解析度

[回首頁]